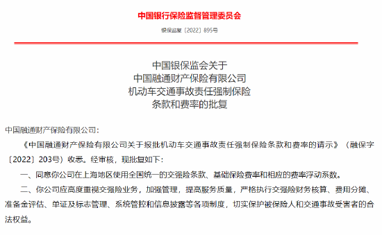
1月4日消息,银保监会今日在其官网发布批复显示,已同意中国融通财产保险有限公司(简称“融通财险”)在上海地区使用全国统一的交强险条款、基础保险费率和相应的费率浮动系数。
此外,批复还指出,融通财险应高度重视交强险业务,加强管理,提高服务质量,严格执行交强险财务核算、费用分摊、准备金评估、单证及标志管理、系统管控和信息披露等各项制度,切实保护被保险人和交通事故受害者的合法权益。

据金融一线观察,2021年4月,银保监会发布批复称,同意中国融通资产管理集团有限公司、中国融通房地产集团有限公司、中国融通农业发展集团有限公司、中国融通旅业发展集团有限公司等4家单位共同发起筹建中国融通财产保险有限公司,注册资本30亿元人民币,注册地为上海市。拟任董事长李耀。

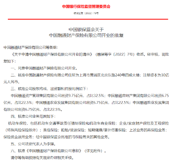
2022年2月,银保监会进一步发布批复,同意中国融通财产保险有限公司开业。该批复同时明确了融通财险股东构成、出资额和持股比例:中国融通资产管理集团有限公司(下称“中国融通集团”)出资9.75亿元,占比32.5%;中国融通房地产集团有限公司出资6.75亿元,占比22.5%;中国融通农业发展集团有限公司出资6.75亿元,占比22.5%;中国融通旅业发展集团有限公司出资6.75亿元,占比22.5%。

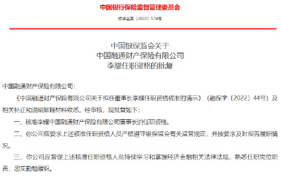
同年8月,银保监会再次发布批复文件,正式核准李耀中国融通财产保险有限公司董事长的任职资格。


公开资料显示,除担任融通财险董事长外,李耀还任中国融通集团总会计师、党组成员,中国融通集团财务有限责任公司董事长。
据了解,2022年7月29日,融通财险在其官网发布2022年第2季度偿付能力报告,也是该公司首份偿付能力报告。报告显示,2022年二季度,融通财险实现保险业务收入1036.81万元,净利润1857.37万元。

同年10月28日,融通财险再次披露2022年第3季度偿付能力报告,报告显示,2022年三季度,融通财险实现保险业务收入3.31亿元,而净利润却为-1179.99万元。

未来融通财险发展如何,利润是否出现改观,金融一线将持续关注。
发表评论